電伴熱帶安裝流程與故障維修
2020-5-8 來源: 瀏覽:5319
一、電伴熱帶安裝設計圖
施工前應有一份完整的設計圖,圖中應包括以下各項資料:
1、線路編號,供電點用長方格表示。
2、線路所需電伴熱帶型號及長度。(單位:米)
3、每米管道長度所需電伴熱帶長度(單位:米)即纏繞系數。
4、每個閥門所需用電伴熱帶長度。(單位:米)
5、伴熱系統配套材料附件清單。
6、溫控系統配件清單。
7、施工時所需材料清單。
8、設計考慮參數和所采用保溫材料規格。
二、電伴熱安裝施工前準備工作
① 管道系統
1、管道系統與配備都已施工完畢。
2、防銹防腐涂層已干透。
3、管道系統施工規范與設計圖中所示一致。
4、銼去所有毛刺和利角。
② 電伴熱帶和配件
1、電伴熱帶表面有否損破。
2、電伴熱帶的絕緣性能良好(要求用搖表在1000VDC測試時絕緣電阻為≥20MΩ)。
3、電伴熱帶與所有配件的型號與設計要求一致。
③ 現場準備
1、將一卷電伴熱帶與卷筒放置于一支架上,并放置在線路其中一端附近。
2、沿管道布電伴熱帶,并避免:
* 將電伴熱帶放置于毛刺和利角上。
* 用力拉扯電伴熱帶。
* 腳踏或重物放置電伴熱帶上。
三、單根電伴熱帶施工安裝法
1、玻璃纖維壓敏膠帶或鋁膠帶每隔約50Cm處將電伴熱帶固定于管道上。
2、平敷時盡可能將電伴熱帶附在管道的下45度側方。
3、在線路的第一供電點和尾端各預留1m長的伴熱電纜。
4、按設計圖所示[纏繞系數]布線(系數為整數應平敷以利減少接點)。
* 散熱體應有設計所需電伴熱帶的長度。
* 電伴熱帶可互相重疊或交叉。
* 纏繞方法應盡可能使散熱體必要時隨時可拆除進行維修或更換而不損壞電伴熱帶或影響其它線路。
* 在使用二通或三通配件處,電伴熱帶各端應預留40cm長度。
四、電伴熱帶安裝之螺旋纏繞
如纏繞系數為1.4,即5m管道需要布7m的電伴熱帶,施工時先將7m長的電伴熱帶兩端固定于一段長度為5m的管道上,然后將松馳的電伴熱帶纏繞在管道上,并加以固定。
五、多根電伴熱帶安裝施工法
1、設計圖指明纏繞系數為(n=1,2…)一般用于大口徑管道上,方法如下:
* 電伴熱帶由管道線路一端起布線至尾端再回頭至起點,路線等于系數。(但注意使用長度)
* 電伴熱帶由管道線路一端至尾端輪流依次布線次數等于系數。
* 后備系統,關鍵管道作后備應急用。所以每一線路都應當作獨立線路安裝,并有獨立的供電點。
六、電伴熱安裝配件安裝
*按設計圖要求選用配件。
* 所采用密封圈需與電熱帶相配并和防水封膠結合。
* 供電接線盒盡可能接近管道線路供電端。
* 按配件安裝說明書準備線口。
* 每一線端應預留一小段電熱帶以便將來維修時用。
七、電伴熱安裝保溫材料安裝前的檢查和測試
* 視察電伴熱帶表面是否損傷。
* 視察所有配件是否安裝完整。
* 用搖表2500VDC搖試每一獨立線路一端,絕緣電阻應在20MΩ以上。注意搖試時間應在一分鐘以上,即導電體對電伴熱帶金屬屏蔽層搖試。
* 將搖試結果記錄在安裝記錄單上。
八、電伴熱保溫層安裝
伴熱電纜施工測試后立即進行保溫層安裝,并注意以下各點:
* 所采用保溫層的材料,厚度和規格與設計圖要求符合。
* 施工時保溫材料必須干燥。
* 保溫層外應加防水外罩。
* 保溫層施工時應避免損傷電伴熱帶。
* 保溫層施工后應立即對電伴熱帶進行絕緣測試。
* 在保溫層外加警示標簽注明“內有電熱帶”更需注明所有配件的位置。
九、電伴熱低溫起動與安全保護
電伴熱工程一般按照設計圖在正常情況下,分組起動,按常規控制投計,具有開關起動,過載保護和漏電保護,如果用于低溫大功率加熱,同時又低溫狀態起動,瞬間起動電流轉化為大功率輸出可采用雙閘切換裝置并在切換過程中對工作電流進行監控,在安全負荷情況下過渡到過載保護系統內。
十、防爆
* 防爆電伴熱帶可用于工廠一區、二區防爆場合,安裝時應避開易燃易爆氣體或液體積聚的暗角等可能超過上述規定的防爆區域,非防爆配電箱應安裝于非防爆區,否則應配置相應的防爆配電箱。
* 除防爆等級外,應注意防爆組別。
十一、電伴熱安裝特別注意事項
* 嚴禁蒸汽伴熱和電伴熱混用于一體。
* 電伴熱帶安裝時不得將絕緣層破壞,應緊貼于被加熱體以提高熱效率,若被伴熱體為非金屬體,應用鋁粘膠帶增大接觸傳熱面積,用尼友扎帶固定,嚴禁用金屬絲綁扎。
* 法蘭處介質易泄漏,纏繞電伴熱帶時應避開其正下方。
* 電伴熱帶一端接入電源,另一端線芯嚴禁短接或與導電物質接觸并剪切為“V”型,必須使用配套的封頭嚴密套封。
* 防火防爆場合應配套防爆接線盒和終端子。接線后應用硅橡膠密封:(使用屏蔽層的電伴熱帶終端處必須將屏蔽層剝離10公分,以防造成短路)
* 安裝一個伴熱點,測量一次絕緣,屏蔽層必須接地,絕緣阻值不能低于20兆歐/1000V。
* 按電伴熱各路的電壓、電流等參數設定通、斷電和漏電保護裝置。
* 蒸汽掃線:凡需蒸汽清掃管線除垢時,應注意先清掃后安裝電熱帶,如果每年例行掃線檢查應按照特殊情況設計安裝。
十二、電伴熱安裝驗收
未將安裝工程施工及驗收規定及“防爆、防火規程”中有關條文包括在內,施工中仍應遵循上述技術常用規范要求,在此不做復述。
二、伴熱帶(伴熱電纜)故障與維修
2.1維修程序
1、對管道恒溫系統應每年進行不少于一次例行檢查,一般在冷天來臨之前或檢修時進行。
2、對發現任何電伴熱帶、配件、保溫層或防水罩有損壞處應立即進行更換和維修。
3、必須采用對應的配件。
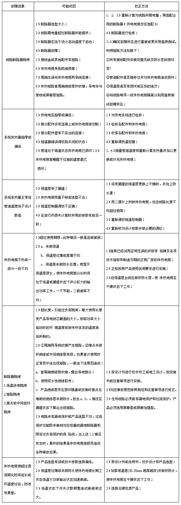
2.2故障維修
電伴熱帶(伴熱電纜)故障原因分析及維修對應表











